******中国·yl88858永利(Macau)股份有限公司-Official Website
                                                                                                                                                            
设为首页  |  加入收藏
   
     
 学校首页  学院概况  党群工作  yl9193永利集团  招生培训  招生工作  办事指南  教学教务  考试考务  学籍管理  下载专区 
 
  yl9193永利集团  
 国家政策法规 
 yl88858永利集团管理制度 
 
  国家政策法规
当前位置: 学校首页 > yl9193永利集团 > 国家政策法规 > 正文
 
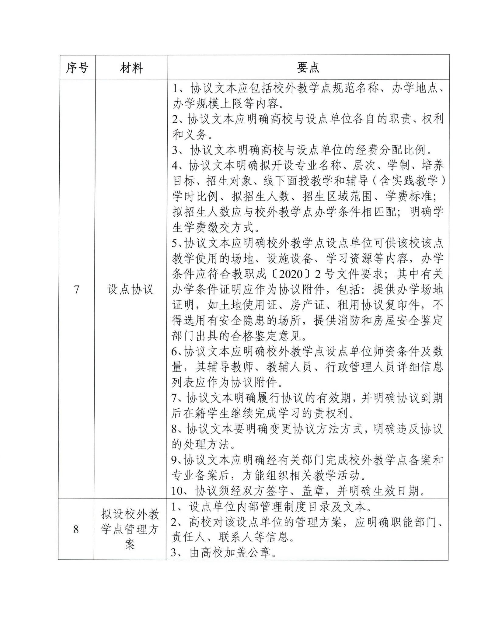
广东省教育厅关于做好2024年度高等学历继续教育专业和校外教学点设置工作的通知
2024年02月23日 11:46      浏览:


 

 

   友情链接

 仲恺农业工程学院     广东省教育考试院     广东省教育研究院  

版权所有:中国·yl88858永利(Macau)股份有限公司-Official Website  地址:广州市海珠区仲恺路501号行政楼4楼西401
高等学历继续教育招生咨询:(020)89003109 ; 综合办公室:(020)89003112